前瞻產業研究院 調查報告的六種調查方法
——原標題:【最全】2023年邊緣計算產業上市公司全方位對比(附業務布局匯總、業績對比、業務規劃等)
產業主要上市公司:中國移動(600941.SH)、中國聯通(600050.SH)、中國電信(601728.SH)、阿里巴巴(09988.HK)、騰訊控股(00700.HK)、百度集團(09888.HK)、聯想集團(00992.HK)、網宿科技(300017.SZ)、金山云(03896.HK)等
本文核心數據:邊緣計算產業上市公司業務布局;邊緣計算產業上市公司業績對比
邊緣計算產業上市公司匯總
邊緣計算在靠近數據源或用戶的地方提供計算、存儲等基礎設施,并為邊緣應用提供云服務和IT環境服務。相比于集中部署的云計算服務,邊緣計算解決了時延過長、匯聚流量過大等問題為實時性和帶寬密集型業務提供更好的支持。
目前,我國邊緣計算產業的相關企業主要為ICT、云計算、CDN、電信運營等領域的科技企業,布局邊緣計算技術領域的企業數量逐漸增加,但上市企業數量相對較少,產業代表性上市企業主要有:中國移動(600941.SH)、中國聯通(600050.SH)、中國電信(601728.SH)、阿里巴巴(09988.HK)、騰訊控股(00700.HK)、百度集團(09888.HK)、聯想集團(00992.HK)、網宿科技(300017.SZ)、金山云(03896.HK)等。
注:聯想集團營業收入為2023財年,財年統計為2022/4/1-2023/3/31。
注:阿里巴巴營業收入為2023財年,財年統計為2022/4/1-2023/3/31。
邊緣計算產業上市公司業務布局對比
從邊緣計算代表性企業重點區域布局來看,由于布局邊緣計算領域企業均為各自優勢產品/服務領域頭部企業,企業在境內、境外均有業務滲透,但重點布局區域仍以中國為主。從企業細分業務產品布局來看,各企業從自身優勢產品進入邊緣計算領域,其中,布局產業鏈上游硬件及軟件基礎設施企業數量較多,如聯想集團、新華三等,其中邊緣網關、邊緣服務器、邊緣計算平臺產品較多;云計算廠商、CDN廠商主要布局CDN、邊緣計算節點、邊緣計算解決方案、邊緣AI等業務。
整體來看,由于邊緣計算技術發展及行業應用時間不長,目前,邊緣計算領域企業布局產業鏈各環節劃分并沒有特別明顯的界限,部分企業在產業鏈各環節均有業務布局,如阿里云、騰訊云等。
邊緣計算產業上市公司邊緣計算業務業績對比
目前,披露了具體邊緣計算業務收入的公司有網宿科技、優刻得和寒武紀,其中,網宿科技2022年CDN及邊緣計算營業收入達到47.64億元,占總營收比重為93.7%,從營業收入及業務專注度來看均位于行業前列。從研發投入情況來看,騰訊、阿里研發投入均超過500億元,遠遠領先其他企業;寒武紀、星環科技、青云科技研發投入占比超過40%,整體來看,代表性企業均保持高研發投入,推動邊緣計算項目的研發。
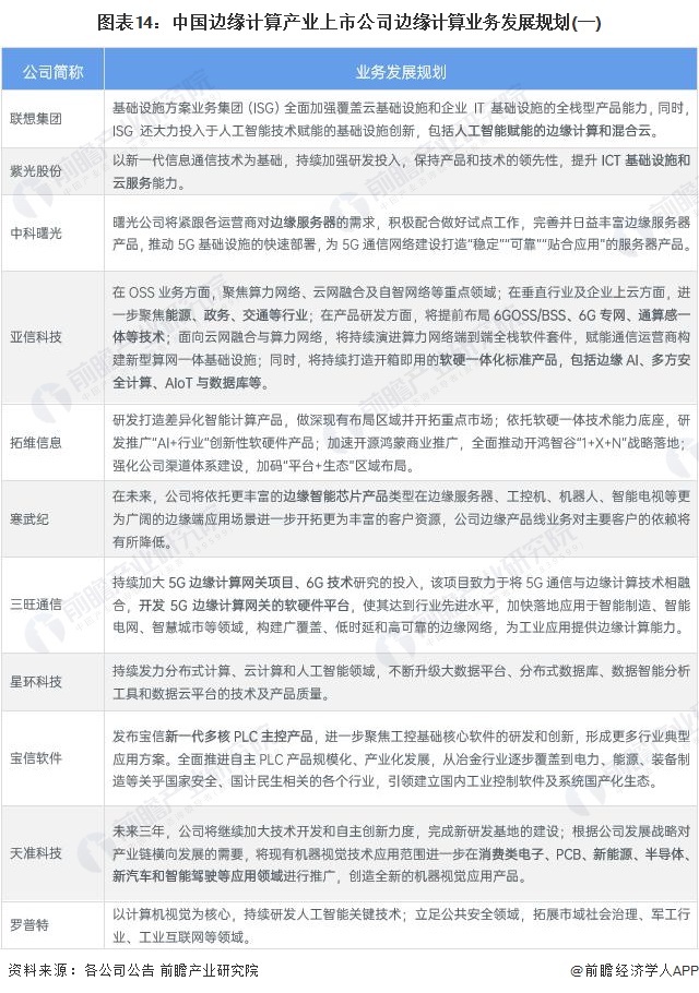
邊緣計算產業上市公司業務規劃對比
各上市公司根據產業及自身的發展制定了業務發展規劃,其中包括產品的豐富、技術的創新以及應用領域的拓展。從代表性上市公司規劃來看,未來,邊緣計算技術將加深與人工智能、物聯網和5G等新一代信息技術的融合,邊緣計算應用加速滲透,邊緣計算產業和生態愈發成熟。各企業具體規劃如下表所示:
更多本行業研究分析詳見前瞻產業研究院《中國邊緣計算行業市場前瞻與投資戰略規劃分析報告》。
同時前瞻產業研究院還提供產業大數據、產業研究報告、產業規劃、園區規劃、產業招商、產業圖譜、智慧招商系統、行業地位證明、IPO咨詢/募投可研、IPO工作底稿咨詢等解決方案。在招股說明書、公司年度報告等任何公開信息披露中引用本篇文章內容,需要獲取前瞻產業研究院的正規授權。
