農業銀行官網 山東農業銀行官網
家里有長期不動的存折、銀行卡的朋友們,需要注意一下了。
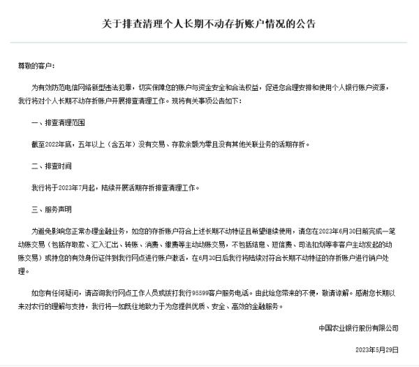
5月29日,中國農業銀行官網發布公告稱,7月起,將陸續開展活期存折排查清理工作。排查清理范圍為截至2022年底,五年以上(含五年)沒有交易、存款余額為零且沒有其他關聯業務的活期存折。在6月30日后該行將陸續對符合長期不動特征的存折賬戶進行銷戶處理。
圖片來源:中國農業銀行官網
如果還想用自己的賬戶怎么辦?公告顯示,為避免影響客戶正常辦理金融業務,如客戶的存折賬戶符合上述長期不動特征且希望繼續使用,請在2023年6月30日前完成一筆動賬交易(包括存取款、匯入匯出、轉賬、消費、繳費等主動動賬交易,不包括結息、短信費、司法扣劃等非客戶主動發起的動賬交易)或持有效身份證件到農業銀行網點進行賬戶激活。
在防范和嚴厲打擊網絡電信詐騙的新形勢下,商業銀行加強了對長期不動賬戶的管理。
5月以來,已有多家銀行發布類似公告。據不完全統計,僅5月以來,就有中原銀行、唐山銀行、佛山農商銀行、蘭州農商銀行、陸豐農商銀行、隴西農商銀行、歙縣農商銀行、貴州省農村信用社聯合社、中山農商銀行等發布開展個人長期不動戶清理相關公告。
從清理范圍來看,既包括長期不動的銀行卡,也包括存折。從清理的時間和賬戶余額標準來看,各家機構略有區別。
例如,貴州省農村信用社聯合社對個人長期不動戶的清理標準為:賬戶6年(含)以上未主動發生存取、轉賬等資金收付業務(不包括結息、司法扣劃等)、賬戶余額在10元(不含)以下且不為零。
興業銀行蘭州分行的清理標準為:賬戶余額為100元(含)以下,無該行個人貸款還款、代銷基金產品、理財產品、三方存管等簽約關系且賬戶連續180天(含)以上未發生任何非結息交易的個人人民幣銀行結算賬戶(金融社保卡、公積金卡除外)。
央行數據顯示,截至2022年末,全國共開立銀行賬戶141.67億戶,同比增長3.68%。
根據此前央行的規定,自2016年12月1日起,同一個客戶在同一銀行只能開立一個Ⅰ類賬戶的銀行卡,如果已經有Ⅰ類戶的銀行卡,那么再開戶時,只能開立Ⅱ、Ⅲ類賬戶的銀行卡。
2020年10月,國務院打擊治理電信網絡新型違法犯罪工作部際聯席會議召開全國“斷卡”行動部署會,按要求嚴厲打擊整治非法開辦販賣電話卡、銀行卡違法犯罪,堅決遏制電信網絡詐騙犯罪高發態勢,切實維護社會治安大局穩定。
《電信網絡詐騙和跨境賭博“資金鏈”治理工作方案》指出,銀行、非銀行支付機構不得為電信網絡詐騙和跨境賭博等違法犯罪活動提供支付結算服務。嚴格落實“誰的賬戶誰負責”“誰的客戶誰負責”“誰的商戶誰負責”“誰的終端誰負責”“誰的錢包誰負責”主體責任。對被不法分子利用轉移涉詐涉賭資金的賬戶、商戶、產品、渠道、錢包等開展倒查,查補本單位風險防控薄弱環節和管理漏洞,劃清前中后臺部門、各環節、總分行責任鏈,嚴肅追責,完善風險防控體系。
招聯金融首席研究員、復旦大學金融研究院兼職研究員董希淼表示,實施“斷卡”行動有助于維護金融秩序,讓整個金融體系運行更加健康。因為出借、出租、出售銀行賬戶或者支付賬戶,會使交易數據、交易行為失真,給金融運行帶來負面影響。
轉自|中國證券報
來源: 法治日報
