注冊電氣工程師 注冊電氣工程師報名時間
·關于注冊電氣工程師考試
一、實施部門
住房城鄉建設部、人力資源社會保障部
二、科目介紹
注冊電氣工程師資格考試分為基礎考試和專業考試。基礎考試包括基礎上和基礎下兩部分內容;專業考試包括專業知識和專業案例兩個科目,專業知識分為專業知識上和專業知識下兩部分內容,專業案例分為專業案例上和專業案例下兩部分內容。
三、報名條件
注冊電氣工程師資格考試分為基礎考試和專業考試。參加基礎考試合格并按規定完成職業實踐年限者,方能報名參加專業考試。
(一)具有下列條件之一者,可申請參加基礎考試:
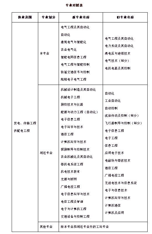
⒈取得本專業(電氣工程、電氣工程自動化專業,下同)或相近專業(自動化、電子信息工程、通信工程、計算機科學與技術專業,下同)大學本科及以上學歷或學位。
⒉取得本專業或相近專業大學專科學歷,累計從事電氣專業工程設計工作滿1年。
⒊取得其他工科專業大學本科及以上學歷或學位,累計從事電氣專業工程設計工作滿1年。
(二)基礎考試合格,并具備以下條件之一者,可申請參加專業考試:
⒈取得本專業博士學位后,累計從事電氣專業工程設計工作滿2年;或取得相近專業博士學位后,累計從事電氣專業工程設計工作滿3年。
⒉取得本專業碩士學位后,累計從事電氣專業工程設計工作滿3年;或取得相近專業碩士學位后,累計從事電氣專業工程設計工作滿4年。
⒊取得含本專業在內的雙學士學位或本專業研究生班畢業后,累計從事電氣專業工程設計工作滿4年;或取得相近專業雙學士學位或研究生班畢業后,累計從事電氣專業工程設計工作滿5年。
⒋取得通過本專業教育評估的大學本科學歷或學位后,累計從事電氣專業工程設計工作滿4年;或取得未通過本專業教育評估的大學本科學歷或學位后,累計從事電氣專業工程設計工作滿5年;或取得相近專業大學本科學歷或學位后,累計從事電氣專業工程設計工作滿6年。
⒌取得本專業大學專科學歷后,累計從事電氣專業工程設計工作滿6年;或取得相近專業大學專科學歷后,累計從事電氣專業工程設計工作滿7年。
⒍取得其他工科專業大學本科及以上學歷或學位后,累計從事電氣專業工程設計工作滿8年。
(三)截止到2002年12月31日前,符合下列條件之一者,可免基礎考試,只需參加專業考試:
⒈取得本專業博士學位后,累計從事電氣專業工程設計工作滿5年;或取得相近專業博士學位后,累計從事電氣專業工程設計工作滿6年。
⒉取得本專業碩士學位后,累計從事電氣專業工程設計工作滿6年;或取得相近專業碩士學位后,累計從事電氣專業工程設計工作滿7年。
⒊取得含本專業在內的雙學士學位或本專業研究生班畢業后,累計從事電氣專業工程設計工作滿7年;或取得相近專業雙學士學位或研究生班畢業后,累計從事電氣專業工程設計工作滿8年。
⒋取得本專業大學本科學歷或學位后,累計從事電氣專業工程設計工作滿8年;或取得相近專業大學本科學歷或學位后,累計從事電氣專業工程設計工作滿9年。
⒌取得本專業大學專科學歷后,累計從事電氣專業工程設計工作滿9年;或取得相近專業大學專科學歷后,累計從事電氣專業程設計工作滿10年。
⒍取得其他工科專業大學本科及以上學歷或學位后,累計從事電氣專業工程設計工作滿12年。
⒎取得其他工科專業大學專科學歷后,累計從事電氣專業工程設計工作滿15年。
⒏取得本專業中專學歷后,累計從事電氣專業工程設計工作滿25年;或取得相近專業中專學歷后,累計從事電氣專業工程設計工作滿30年。
·考試內容和要求
基礎考試分為公共基礎和專業基礎,均為選擇題,機器閱卷。
專業考試分為專業知識和專業案例,兩項考試都合格,才算通過。
·考前準備
1. 了解考試要求和考試范圍
2. 制定學習計劃
3. 查找合適的學習資料和參考書籍
4. 參加培訓課程和輔導班
·人人都討厭,網課刷題資料三件套,人人備考都離不開網課刷題資料三件套
1.網課主要是針對專業考試,基礎考試可根據自己的情況選擇是否報班
2.刷題,無論是基礎考試還是專業考試,歷年真題屬于必刷,多刷的項目,除此之外還需要一些貼近考綱的題輔助復習。我當時主要使用的是一款微信的小程序——《注冊電氣工程師刷題寶》真題,模擬考試,章節習題,錯題集,總之,該有的都有。
?
3.資料,基礎考試的天大或者電力出版社的教材都可以,買一家就夠用了。專業規范要買全。
?
